海南人将老乡称为suukee
English
คนไทย
繁體中文
简体中文
English
คนไทย
繁體中文
简体中文
开启辅助访问
切换到窄版
登录
免费注册
首页
BBS
SUUKEE资讯
关心海南
天涯情缘
海南市县
导读
Guide
动态
Space
搜索
搜索
本版
帖子
用户
世界海南网
»
首页
›
SUUKEE资讯
›
海南本土资讯
›
海南自贸港:打造中国特色自由贸易港
返回列表
发新帖
海南自贸港:打造中国特色自由贸易港
[复制链接]
29087
|
1
|
2025-11-12 22:06:33
|
显示全部楼层
|
阅读模式
【天风策略】吴开达/肖峰
摘 要
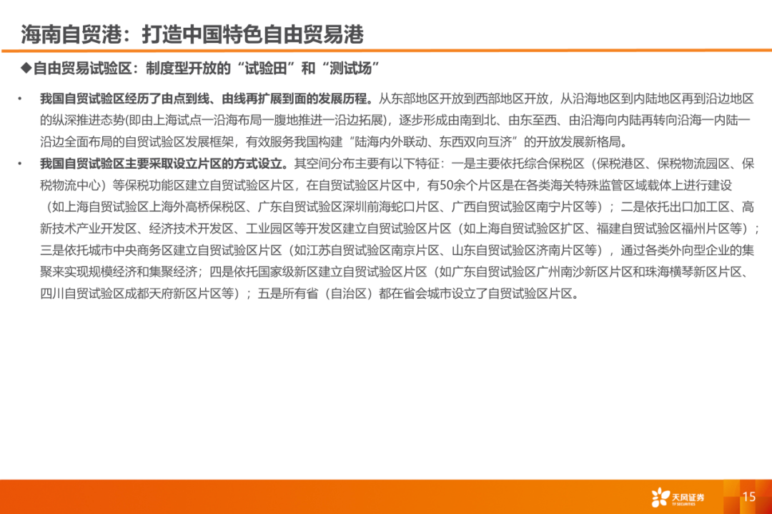
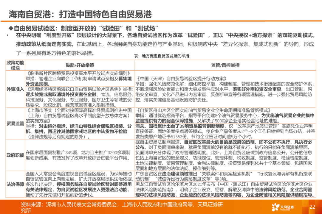
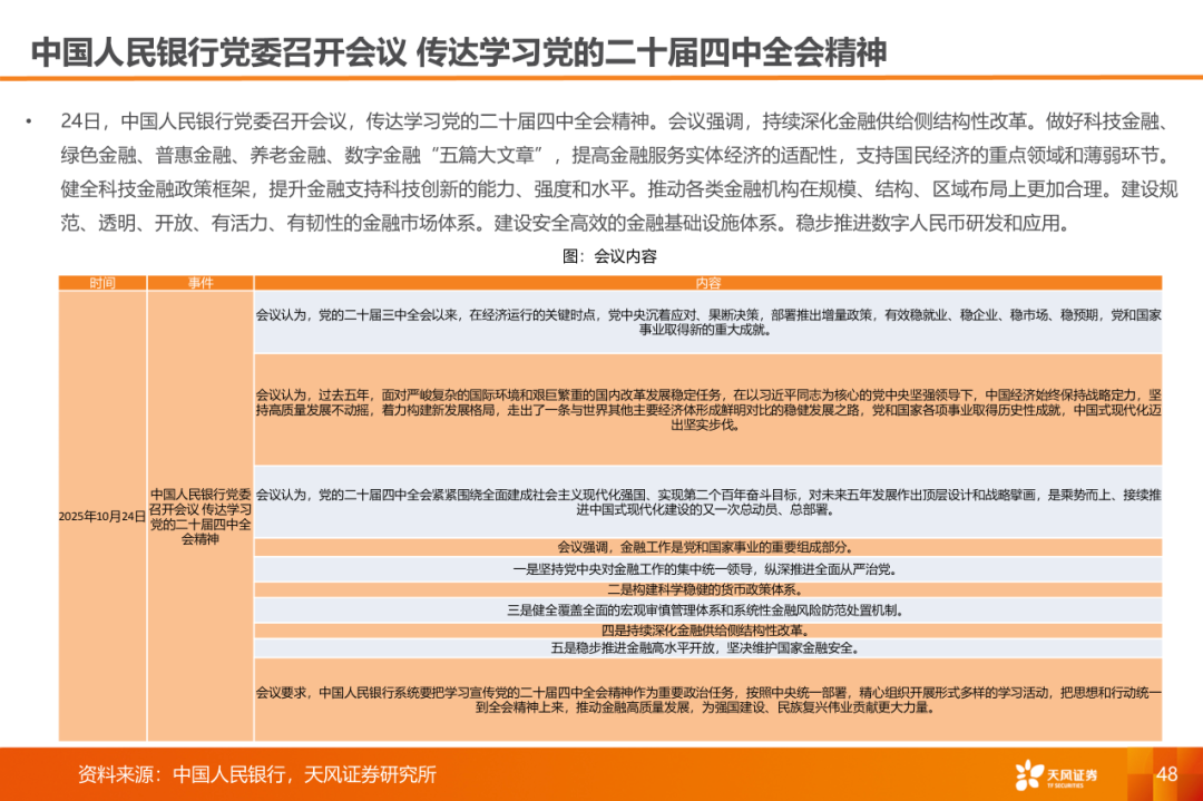
周思考:国新办发布会正式宣布,海南自贸港全岛封关运作将于2025年12月18日正式启动。根据总体方案要求,海南自由贸易港的目标是逐步打造具有国际影响力的“五自由便利、一安全有序流动”制度体系。自贸港相较于自贸区,通常具有划定区域更广阔、“自由”范围更广泛、贸易管制更简化、政策安排更丰富、改革实践更深入、经济支撑更强大等特征。《海南自由贸易港鼓励类产业目录(2024年本)》中新增文化旅游、新能源、医药健康、航空航天、生态环保等多个领域,用以引导海南自由贸易港产业发展方向、推动优质企业加快集聚。对于注册在海南自由贸易港并实质性运营的鼓励类产业企业,享有税收优惠。在此政策框架下,建议关注海南文化旅游、交通运输、基建建设、生物医药、矿产能源、农牧等相关领域。市场回顾:本周(11.3-11.7),全A上涨0.63%,市场窄幅波动上涨。板块方面,锂电池电解液相关概念表现强势。当周全A日均成交额达20057亿元,较前周减少3108亿元,市场活跃度高位震荡。市场情绪方面,当周每日平均上涨家数为2613家,较前周增加86家;平均涨停家数由上周64家增加至72家,赚钱效应有所增强。资金流向方面,主力资金流出速度放缓,融资融券余额回落至24998亿元(截至11月6日),两融资金主要流向光伏等相关概念。拥挤度方面,电池相关概念拥挤度较高,银行拥挤度环比上周增幅最大。重点主题:(1)海南自贸港:“政策不断加码,离岛免税商品扩围。(2)人形机器人:小鹏机器人新品惊艳亮相,机器人量产元年即将开启。(3)存储芯片:内存价格快速上涨,“超级周期”持续演绎。政策动态:十五五规划锚定方向,多措并举贯通资金市场。(1)中共中央24日上午举行新闻发布会,介绍和解读党的二十届四中全会精神。科技部党组书记、部长阴和俊在新闻发布会上表示,下一步,我们将认真贯彻落实《建议》要求,持续加强“十五五”人工智能顶层设计和体系化部署。(2)10月29日,由国务院国资委发起,委托中国国新设立和管理的中央企业战略性新兴产业发展专项基金在北京启动,目前该基金已具备投资条件,将助力战略性新兴产业加速发展。(3)在近日出版的《〈中共中央关于制定国民经济和社会发展第十五个五年规划的建议〉辅导读本》中,证监会主席吴清发表题为《提高资本市场制度包容性、适应性》的署名文章。(4)11月4日,国家卫健委发布《关于促进和规范“人工智能+医疗卫生”应用发展的实施意见》。产业趋势:智驱产业破浪前行,芯聚裂变重构纪元。(1)产业综合:马斯克预计FSD有望明年初在华全面获批,特斯拉将建月产百万片晶圆的芯片厂。(2)人工智能:马斯克推出AI百科全书Grokipedia。(3)半导体:SK海力士公布下一代NAND存储产品策略。(4)机器人:小鹏发布机器人IRON,“猫步”惊艳市场 。(5)新能源车:11月5日,小马智行宣布,第七代极狐阿尔法T5及埃安霸王龙Robotaxi今起正式在广州、深圳等地投入运营。风险提示:产业发展进程不及预期;政策出台和落地具备不确定性;宏观经济波动。
风险提示:产业发展进程不及预期;政策出台和落地具备不确定性;宏观经济波动。
正 文
报告信息
证券研究报告:《海南自贸港:打造中国特色自由贸易港-产业赛道与主题投资风向标》
对外发布时间:2025年11月12日
证券分析师:吴开达
资格编号:S1110524030001
邮箱:wukaida@tfzq.com
证券分析师:肖峰
资格编号:S1110524040003
邮箱:xiaofeng@tfzq.com
报告发布机构:天风证券股份有限公司(已获中国证监会许可的证券投资咨询业务资格)
欢迎关注吴开达策略知行,“分享”、“在看”,点亮“星标”,及时收到最新研究,感谢您与我们交流共勉,一同提高认知、提升心性~
回复
举报
Josephyflice
|
2025-11-13 00:20:44
|
显示全部楼层
Sites
skaskanew.ru
gratiavitae.ru
slame-rp.ru
agrorubo.ru
flamandrose.ru
fantastikmir.ru
pavel3333.ru
vladgate.ru
vr-point.ru
homeimprovementstore.ru
craftingmaterials.ru
modernlighting.ru
回复
支持
反对
举报
返回列表
发新帖
高级模式
B
Color
Image
Link
Quote
Code
Smilies
您需要登录后才可以回帖
登录
|
免费注册
本版积分规则
发表回复
回帖后跳转到最后一页
浏览过的版块
海外总坛
海岛渔夫
89
主题
0
回帖
277
积分
中级会员
中级会员, 积分 277, 距离下一级还需 223 积分
中级会员, 积分 277, 距离下一级还需 223 积分
积分
277
加好友
发消息
回复楼主
返回列表
海南本土资讯
海外suukee资讯